Corrección del Factor de Potencia
Cliente
- Cliente: Fadel S.A.
- Sitio: Planta de Incubación, Pronunciamiento, E.R.
Tecnología
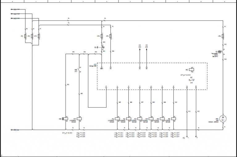
- Controlador: Schneider Varlogic NR6
- Accionamientos: Schneider Tesys D.
- Capacitores: Schneider Easy Can
Alcance del Suministro
- Ingeniería del tablero
- Planos eléctricos
- Configuración del banco
- Puesta en Marcha







